1.2024年河北省高職單招的招生對象是哪些考生?
已通過2024年河北省普通高校招生報名,且符合所報考院校招生條件的考生。
2.2024年在河北省進行高職單招的院校有哪些?
經省教育廳批準,2024年河北省實施高職單招的省內院校共有75所,名單如下:

院校具體招生專業以省教育廳批準的最終招生計劃為準。在我省實施高職單招的省外院校,經省教育廳審核同意后在招生計劃中予以公布。
3.考試類(專業類)是如何劃分的?
2024年我省高職單招繼續按專業劃分為不同的考試類。考試類是指以教育部《職業教育專業目錄(2021年)》劃分的專業大類為基礎,按照相近相通原則,分類別進行考試、志愿填報和錄取的一種形式。其中,面向普通高中畢業生的專業劃分為考試一類到考試十類等10個考試類;面向中職畢業生的專業劃分為建筑類、機械類、農林類等10個專業類。
4.各考試類包含有哪些專業?
各考試類涵蓋專業如下(涵蓋專業來源于教育部《職業教育專業目錄(2021年)》,后期如有調整,以2024年教育部最新文件為準),具體招生專業以公布的招生計劃為準。






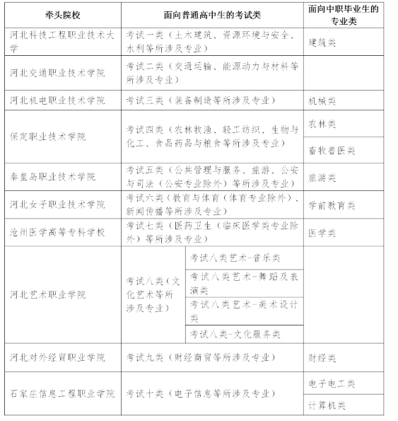
5.各考試類牽頭院校有哪些?

6.高職單招招生計劃是如何編制的?
2024年高職單招招生計劃,采取面向普通高中畢業生計劃和面向中職畢業生計劃分開編列的方式 。高職單招填報志愿前,河北省教育考試院向社會公布各考試類招生計劃。考生可通過下列方式進行查詢:
(1)通過河北省教育考試院官網查詢;
(2)查詢高職單招院校公布的招生簡章、招生計劃,或者直接向相關院校咨詢。
來源:河北省教育考試院
石家莊天使護士學校 招辦電話0311-88998828 13028693144同微信
冀公網安備13010502002403